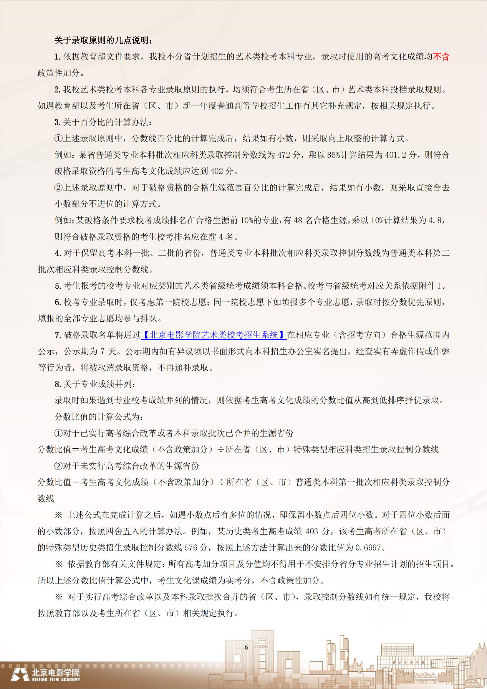
招生简章|北京电影学院2025年艺术类校考本科招生简章
08/13
音乐类招生计划摘要
1. 声音学院各专业间不得兼报。 2. 网上报名时间:2025年1月6日9:00am-1月16日上午9:00am。 3. 报名费用:初试:100元/专业,复试:80元/专业,三试:80元/专业。 4. 报考材料提交时间:2025年2月10日中午12:00pm-2月28日中午12:00pm。 5. 成绩查询时间:2025年4月底。 6. 录取原则:所有专业采取文过专排形式录取,音乐生文化课须过生源所在省普本线,专业按校考排名择优录取。未达招生计划时,触发破格录取。
以下内容来源于北京电影学院招生办
北京电影学院2025年艺术类校考本科招生简章





















